From Mess to System: AI-Powered Order Management
How conversational AI turned scattered DMs into organized workflows.
01 · Problem: Orders Lost in Scattered Communication
Details got scattered across Instagram DMs, email, and text. Delivery dates slipped. The artist lost track of which revision the client approved. So the order stalled—or disappeared.
Key UXR insight: The artist required a collaborative workspace with a structured, info-retrievable organization, rather than getting lost in threads.
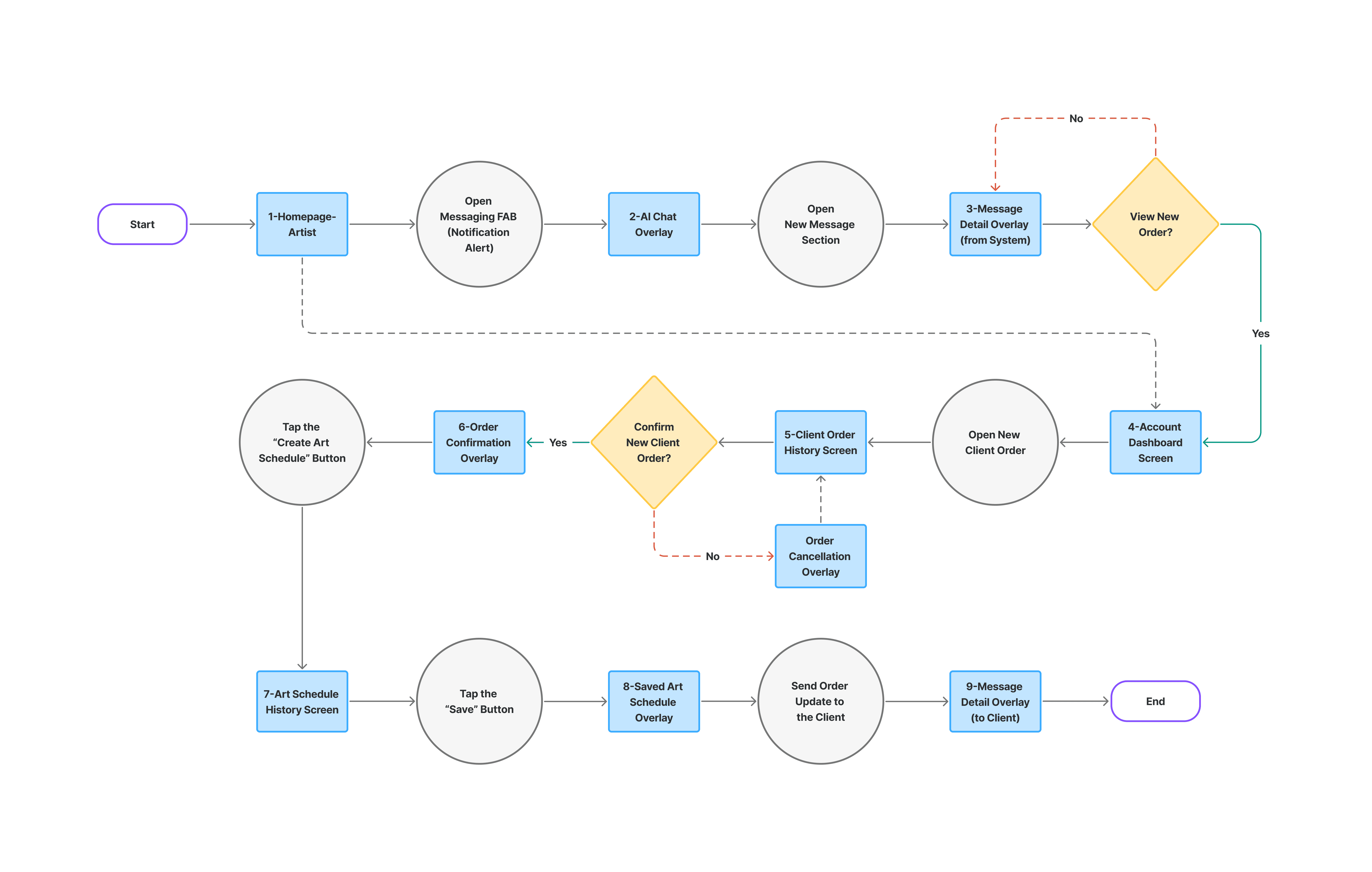
02 · Solution: AI-Assisted Order Management System
We built an AI chatbot that helps artist and client stay aligned throughout the commission process. Prompt cards guide key actions. All custom details sync in one place.
03 · Why Is It Designed for Artist?
Marketplaces treat custom orders like ready-made products. But custom work isn’t just a transaction—it’s a multi-week collaboration.
Managing and syncing custom details with the client became a must.
05 · Storyboard for Artist’s Workflow




